Product Validation- Senior Assistive Blueprint Design
The journey of aging is defined by a tension between the desire for independence and the complex realities of care, often resulting in fragmented, frustrating experiences for seniors, families, and home care agencies alike. This case study details a strategic UX research and service design initiative to validate and develop the product blueprint for the Senior Buddy tool, an assistive device designed to improve the lives of seniors living at home.
Moving from just an idea, I leveraged mixed-methods research. I led the effort to harmonize the emotional, functional, and market expectations of all stakeholders, transforming a loose product idea into an actionable, user-centred service ecosystem.
Hulpr
HealthCare, Senior Living
3 months (2022)
Project Objectives
Identify the needs, challenges, and motivations of multiple stakeholders (seniors, families, home care agencies).
Define customer journeys and highlight critical touchpoints in the care process.
Establish a standardized data collection framework to improve iteration and scalability.
Validate concepts for an MVP that balances the emotional, social, and functional needs of seniors
Results
The strategic UX research for the Senior Buddy tool successfully harmonized the emotional and functional needs of seniors, families, and home care agencies. Key outcomes included creating an integrated journey map that served as a 360-degree strategic blueprint, shifting the product focus to experience-driven design with social interaction as the primary driver, and validating core MVP requirements (e.g., a simple, voice-enabled interface).
The project concluded by delivering a comprehensive Proof of Concept Report to guide the engineering team directly into the prototyping and testing phase.
Survey
Survey Insights: To ground the project in real user needs, I designed and conducted an online survey targeting seniors’ families and home care agencies to understand the needs of their needs in relation to seniors. A total of 55 responses was received

Integrated Customer Journey Map



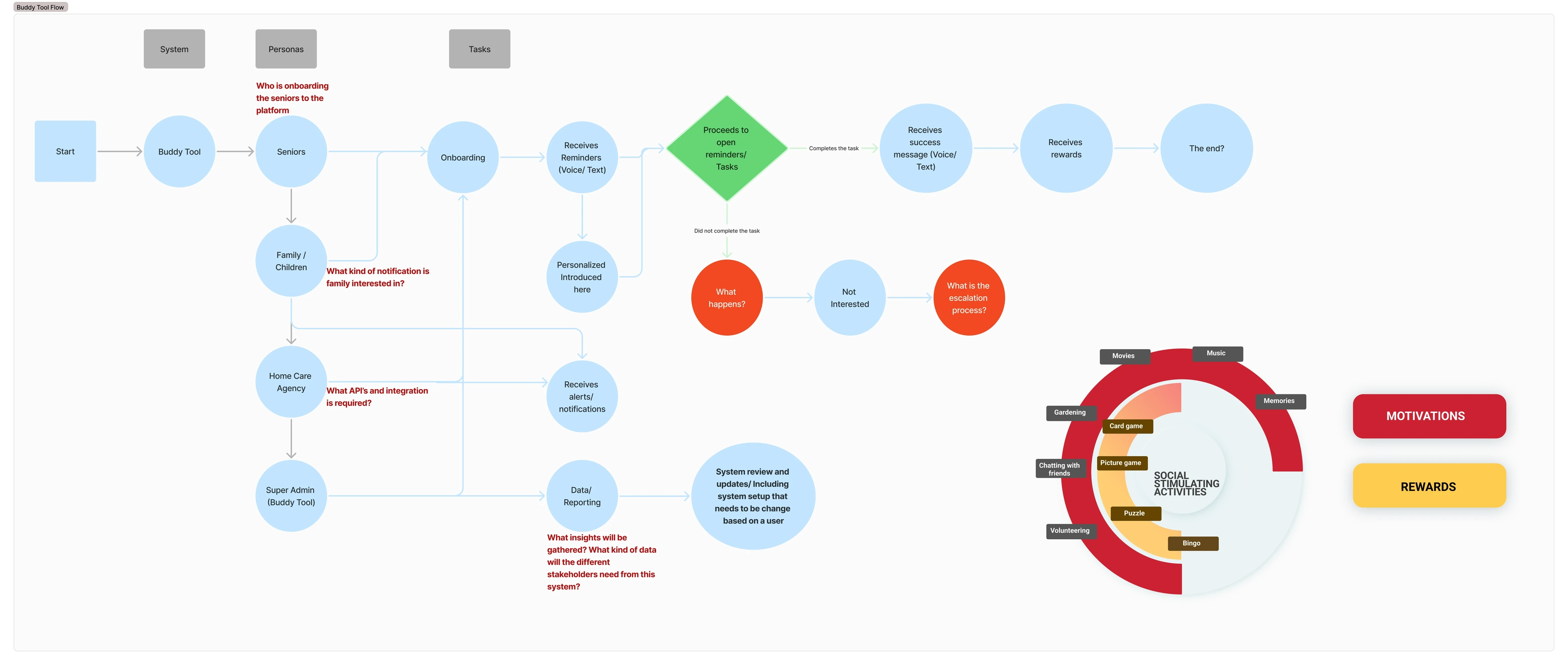
Process flow

Reflection
The care journey for seniors and their families is emotional and complex, hinging on a tension between dependence and autonomy. This duality requires functional solutions and the reassurance of trust and empathy. The research confirmed that access to timely information and emotional monitoring is critical for enabling independence and well-being.
The integrated insights and product flows outlined the foundation for the next phase: prototyping and testing. These steps should be completed in close collaboration with the engineering team to support a smooth transition from research to build while maintaining efficiency, feasibility, and scalability.
By aligning product design with the lived experiences of seniors, families, and home care agencies, Hülpr is well-positioned to create a solution that not only meets functional needs but also delivers emotional value, ultimately helping people live longer, healthier, and more connected lives.
















